深地经济龙头神开股份、石化机械四连板 超10家A股上市公司互动平台回应相关业务情况

2025/10/23 23:05:06
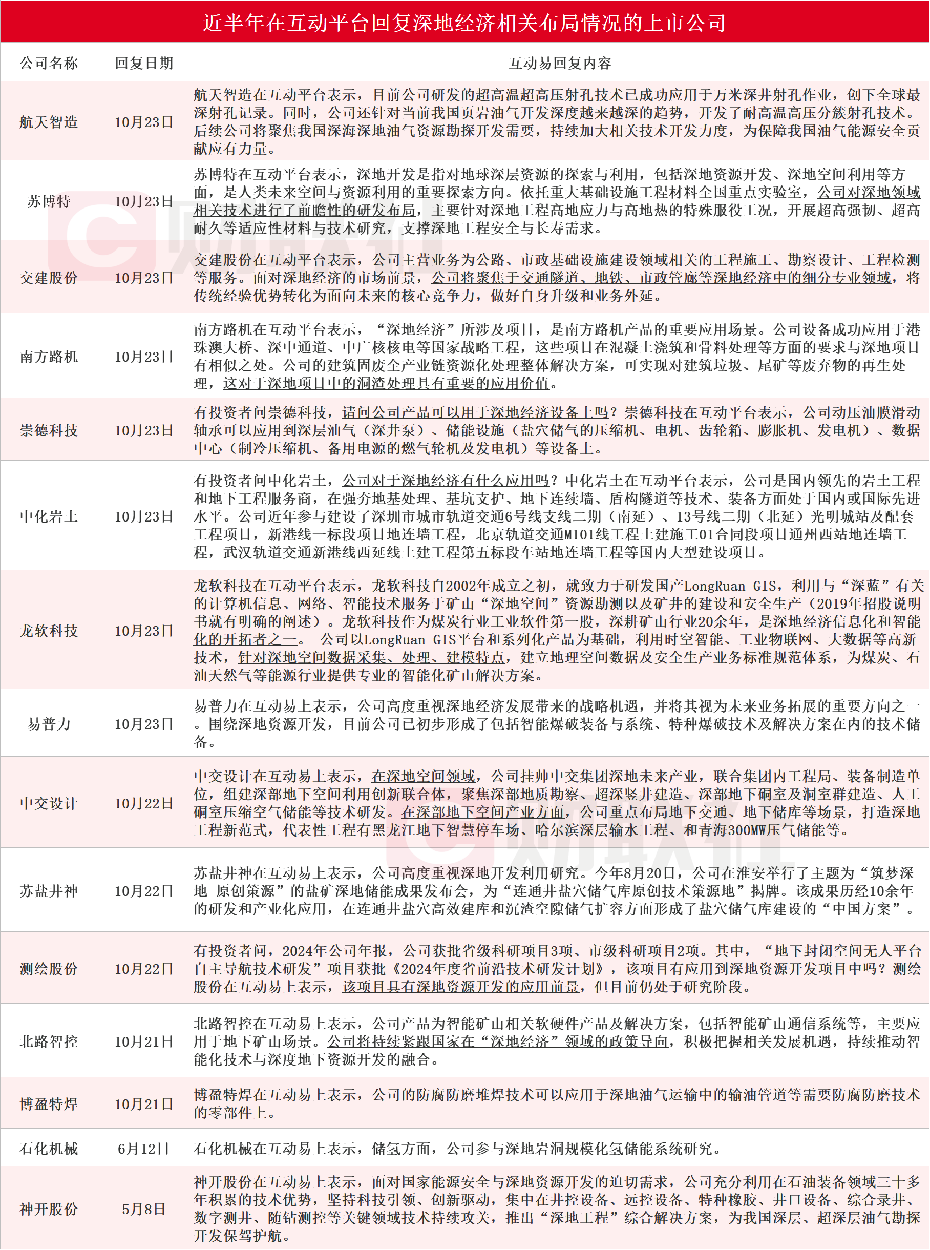
【深地经济龙头神开股份、石化机械四连板 超10家A股上市公司互动平台回应相关业务情况】10月23日电,近日,自然资源部表示,“十五五”期间,将加快抢占深海、深地等新兴和未来产业的标准化制高点。截至收盘,推出“深地工程”综合解决方案的神开股份、参与深地岩洞规模化氢储能系统研究的石化机械均斩获4连板,主要产品包括石油钻采机械装备的山东墨龙录得5天4板。据不完全统计,截至发稿,包括航天智造、苏博特、交建股份、南方路机、崇德科技、中化岩土、龙软科技、易普力、中交设计、苏盐井神、测绘股份、北路智控、博盈特焊、石化机械和神开股份在内的15家上市公司近半年在互动平台回应“深地经济”相关业务情况。

相关图片

新闻图片 1