国际金价频创历史新高 A股黄金概念股掀涨停潮 10余家上市公司密集回应对相关业务影响

2024/4/3 18:14:14
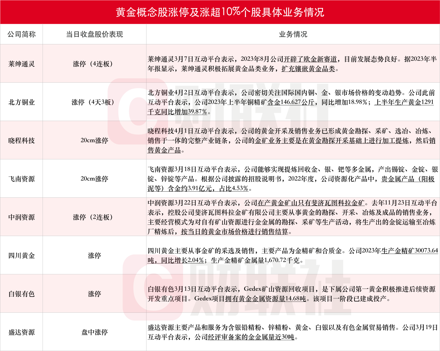
【国际金价频创历史新高 A股黄金概念股掀涨停潮 10余家上市公司密集回应对相关业务影响】4月3日电,COMEX黄金期货主力合约一度突破2300美元/盎司,再创历史新高。A股方面,黄金概念股爆发,截至收盘,莱绅通灵斩获4连板,中润资源录得两连板,晓程科技和飞南资源双双20cm涨停,四川黄金涨停。据不完全统计,截至发稿,包括湖南黄金、益民集团、冠福股份、晓程科技、特力A、中金黄金、银泰黄金、明牌珠宝、登云股份、深中华A、潮宏基、盛屯矿业、萃华珠宝及铜陵有色在内的14家上市公司近一月在互动平台回复金价上涨对相关业务的影响。小财注:国金证券李超在4月1日研报中表示,黄金价格环比上涨的情况下,黄金上市公司Q1业绩将会有较好释放。

相关图片

新闻图片 1
新闻图片 2
新闻图片 3