光模块概念股龙头剑桥科技4天3板 超10家上市公司互动平台回复相关业务进展情况

2024/1/23 20:25:53
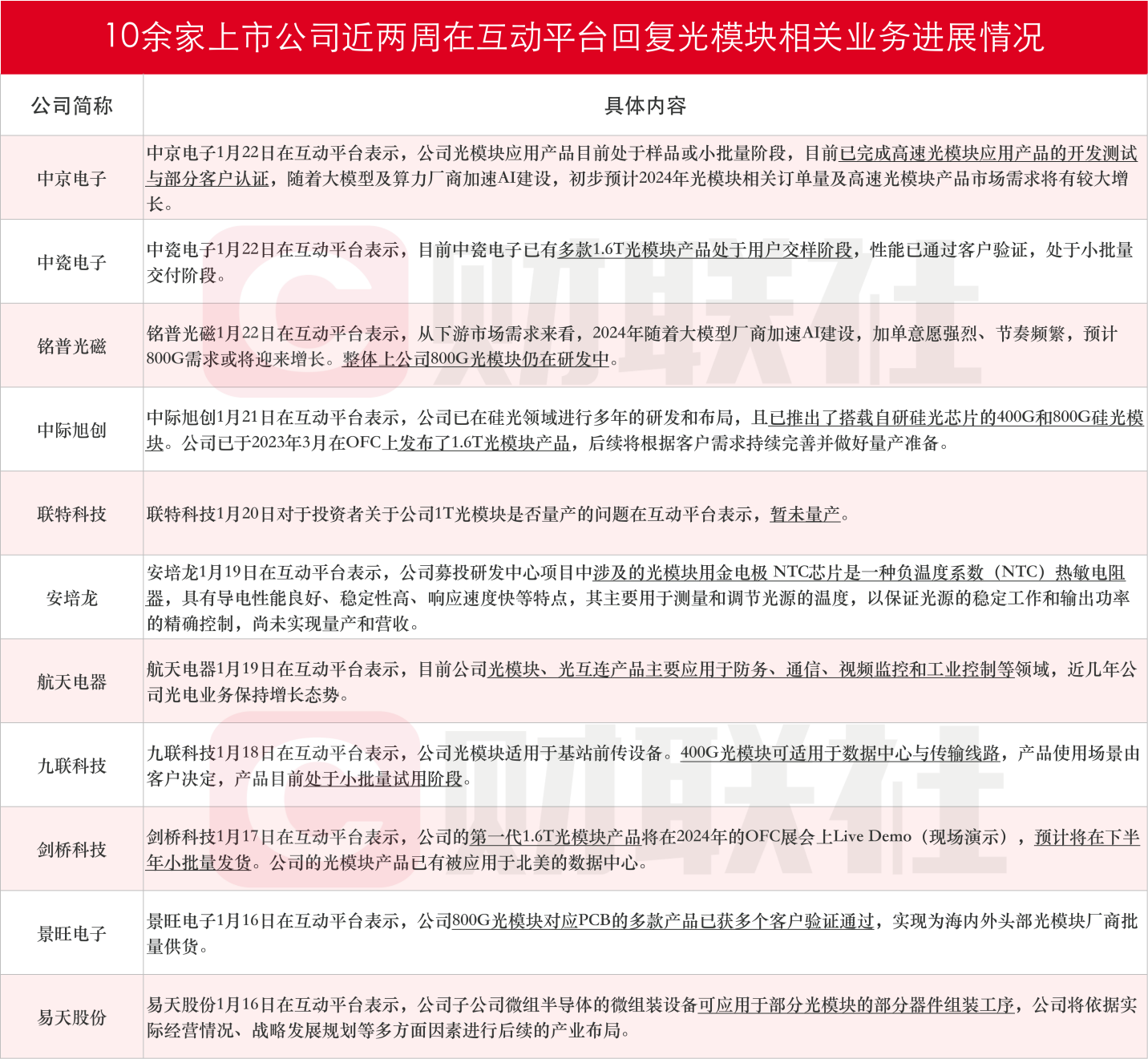
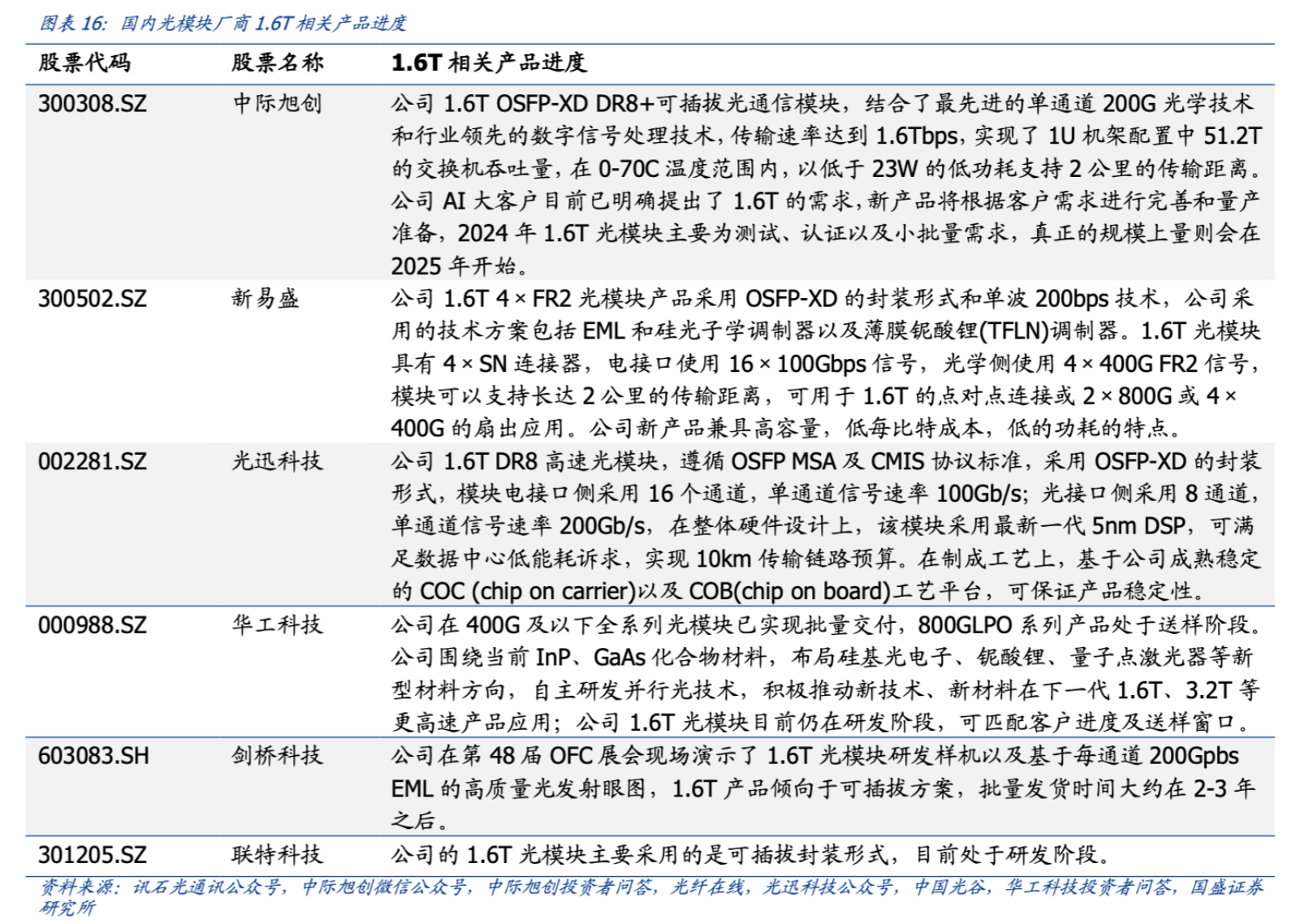
【光模块概念股龙头剑桥科技4天3板 超10家上市公司互动平台回复相关业务进展情况】1月23日电,预计下半年小批量发货第一代1.6T光模块产品的剑桥科技收盘斩获4天3板,自研脉冲光纤激光器光模块产品的华是科技20cm涨停,已批量出货硅光模块的博创科技盘中20cm涨停,子公司已发布800G光模块的特发信息收盘两连板。据不完全统计,截至发稿,包括中京电子、中瓷电子、铭普光磁、中际旭创、联特科技、安培龙、航天电器、九联科技、剑桥科技、景旺电子、易天股份在内的11家上市公司近两周在互动平台回复光模块相关业务进展情况。民生证券12月26日研报中表示,英伟达GPU的升级迭代衍生更高速率的光互联需求,预计今年1.6T光模块的产业化进程将明显加速。根据国盛证券宋嘉吉等人在1月9日研报中梳理,剑桥科技、中际旭创、新易盛、光迅科技等国内厂商已有1.6T光模块新产品落地,华工科技、联特科技已在研发阶段。

相关图片

新闻图片 1
新闻图片 2