行业指数分析
A股指数
申万行业
国债
新闻资讯
登录
注册
返回首页
用户登录
×
登录
注册
找回密码
邮箱地址
@
密码
🔒
登录
邮箱地址
@
密码
🔒
确认密码
🔒
注册
邮箱地址
@
发送重置链接
新密码
🔒
确认新密码
🔒
重置密码
首页
>
新闻
>
详情
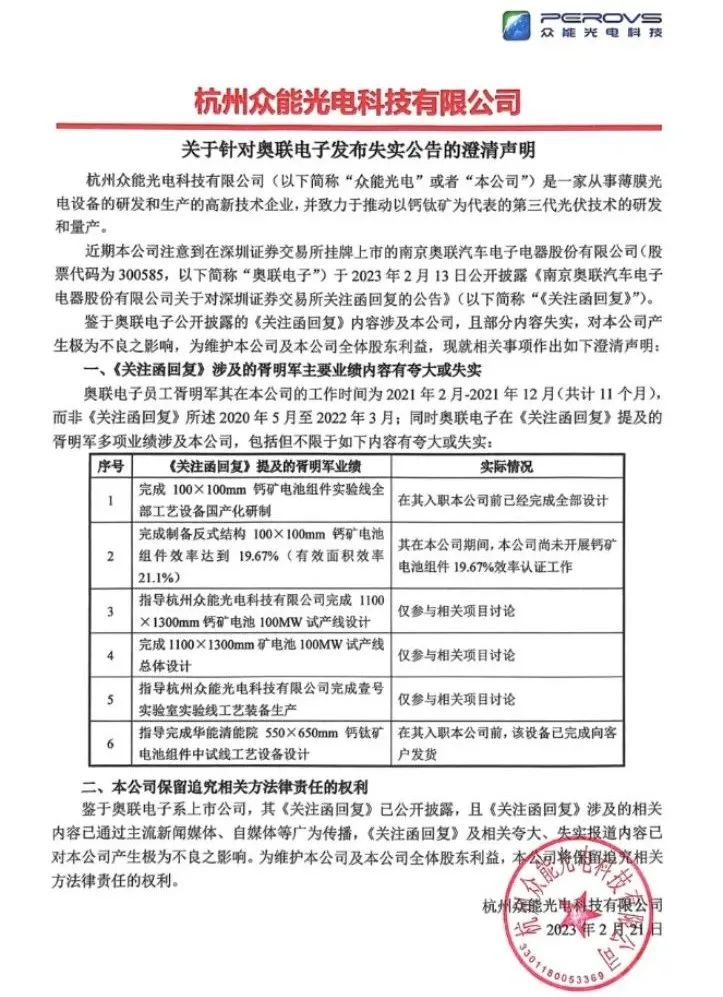
众能光电:奥联电子《关注函回复》涉及胥明军主要业绩内容有夸大或失实
2023/2/22 13:33:12
【众能光电:奥联电子《关注函回复》涉及胥明军主要业绩内容有夸大或失实】2月22日电,杭州众能光电发布针对奥联电子发布失实公告的澄清声明:奥联电子《关注函回复》涉及的胥明军主要业绩内容有夸大或失实,公司保留追究相关方法律责任的权利。
相关图片
相关个股
奥联电子 (sz300585)
相关股票 (1)
奥联电子
sz300585
主要指数
沪深300
000300
上证50
000016
创业板指
399006
深证成指
399001
科创50
000688