行业指数分析
A股指数
申万行业
国债
新闻资讯
登录
注册
返回首页
用户登录
×
登录
注册
找回密码
邮箱地址
@
密码
🔒
登录
邮箱地址
@
密码
🔒
确认密码
🔒
注册
邮箱地址
@
发送重置链接
新密码
🔒
确认新密码
🔒
重置密码
首页
>
新闻
>
互动平台精选
财联社7月6日互动平台精选
2020/7/6 18:19:26
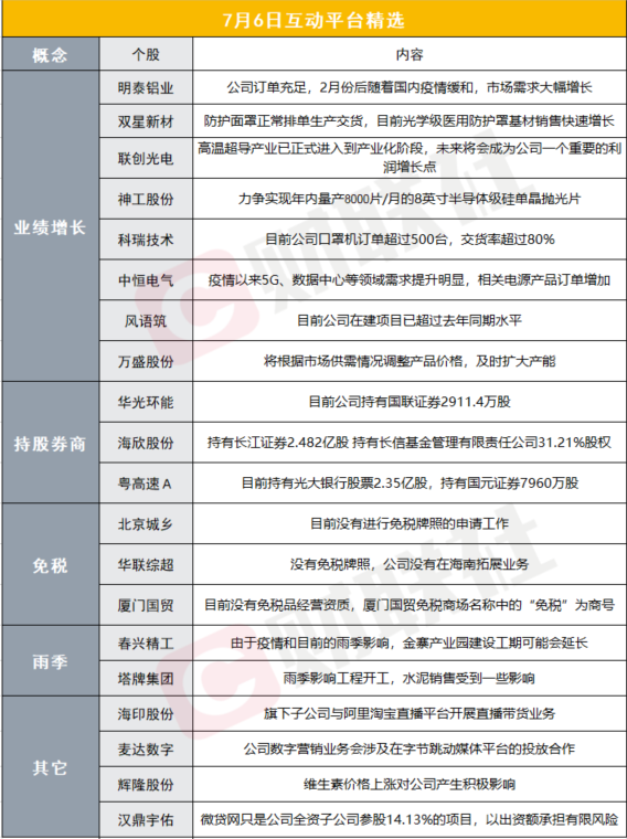
【7月6日互动平台精选】半年报临近,公司经营情况成投资者关注主流。同时近期券商股持续上涨,引发投资者关注上市公司持股券商情况。明泰铝业表示公司订单充足,2月份后随着国内疫情缓和,市场需求大幅增长;华光环能表示目前公司持有国联证券2911.4万股,国联证券7月3日获得中国证监会的首发核准批文;海欣股份表示公司持有长江证券2.482亿股,持有长信基金管理有限责任公司31.21%股权......一张图看完还有这些公司回应。
相关图片
相关个股
明泰铝业 (sh601677)
华光环能 (sh600475)
海欣股份 (sh600851)
长江证券 (sz000783)
文章分类
互动平台精选
年报
相关股票 (4)
明泰铝业
sh601677
华光环能
sh600475
海欣股份
sh600851
长江证券
sz000783
主要指数
沪深300
000300
上证50
000016
创业板指
399006
深证成指
399001
科创50
000688