HBM炒作暗线:GMC龙头华海诚科触及连续两个20cm涨停 另有四家上市公司有所涉及 壹石通相关材料规划年产能200吨

2023/11/20 19:26:22
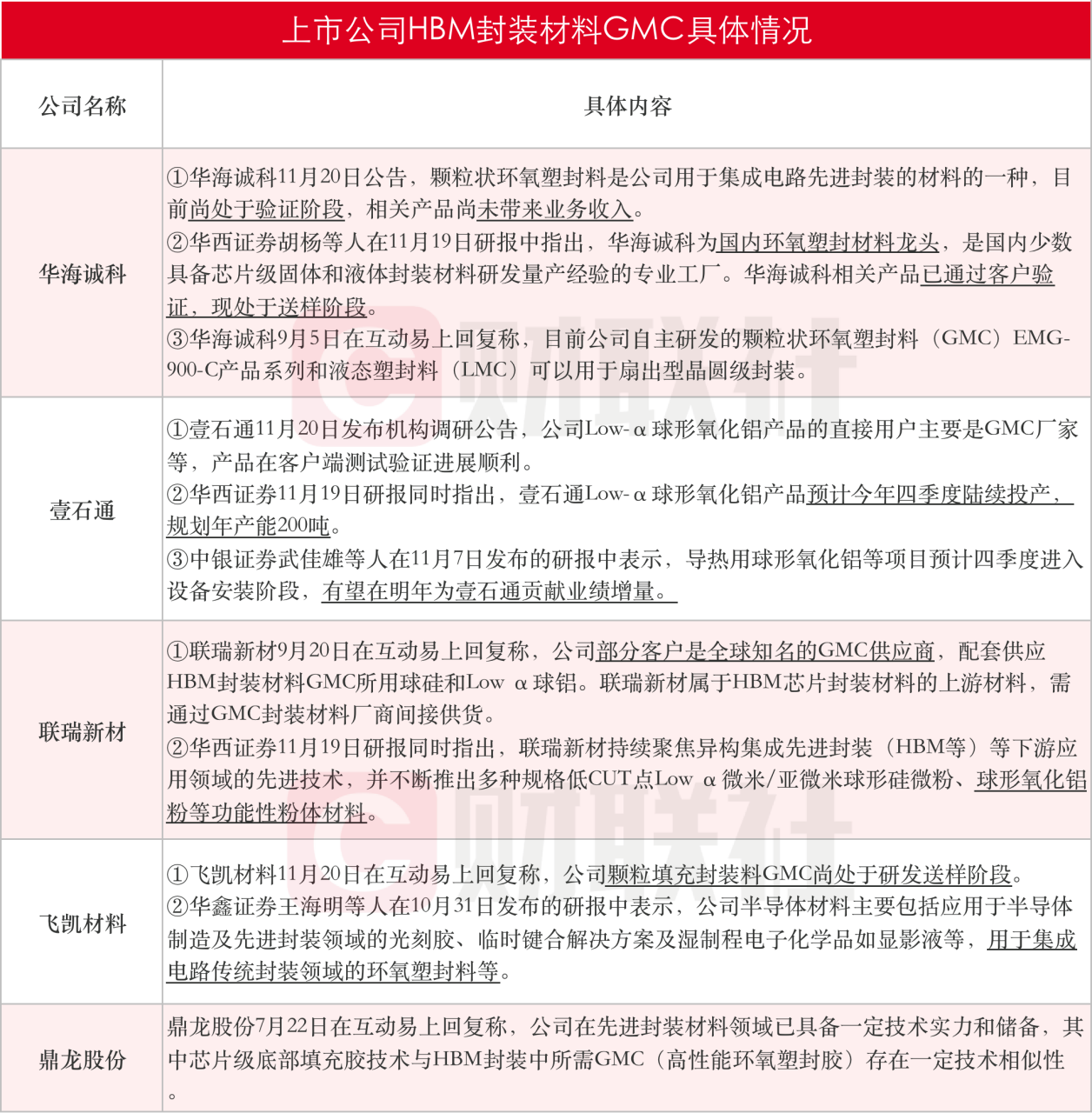
【HBM炒作暗线:GMC龙头华海诚科触及连续两个20cm涨停 另有四家上市公司有所涉及 壹石通相关材料规划年产能200吨】11月20日电,两大存储芯片巨头三星和SK海力士正准备将HBM产量提高至2.5倍,HBM封装材料端GMC(颗粒状环氧塑封材料)龙头华海诚科盘中触及连续两个20cm涨停,股价创历史新高。公司盘后公告,颗粒状环氧塑封料尚处于验证阶段,未产生收入。据不完全整理,业务涉及HBM封装材料GMC的上市公司包括华海诚科、壹石通、飞凯材料、联瑞新材以及鼎龙股份。壹石通今日发布机构调研公告称,公司Low-α球形氧化铝产品的直接用户主要是GMC厂家等,客户端测试验证进展顺利。华西证券11月19日研报预计,壹石通该产品今年四季度陆续投产,规划年产能200吨。飞凯材料今日在互动平台表示,公司颗粒填充封装料GMC尚处于研发送样阶段。小财注:华西证券胡杨等人在11月19日研报中表示,GMC有望发展成为主要的晶圆级封装塑封材料之一。

相关图片

新闻图片 1
新闻图片 2